

(文/解红娟编辑/张广凯)
从“Grandpa’sFarm”的洋名,到本土化的“爷爷的农场”,这家主打婴童零辅食的品牌终于撕下“洋牌”外衣。
近日,爷爷的农场正式向港交所递交招股书,拟登陆香港主板,迈出冲击资本市场的关键一步。
在招股书中,爷爷的农场对品牌的“出身”之谜作出了详细解释:品牌发展初期,为便利业务运营、精简与海外供应商的采购合作流程,“爷爷的农场”系列知识产权的初始注册工作,由公司一位执行董事全资持有的荷兰公司完成。随着海外公司架构的全面搭建,相关品牌知识产权已悉数移交至集团附属公司艾斯普瑞企业,由其统一持有及管理。
此番“身世”大白,也让外界对其早年的品牌营销套路恍然大悟。曾几何时,品牌方极力强调原材料的海外溯源背景,甚至在消费者谈及食品安全时,有意营造“进口即优质”的认知错觉。
“一说食品安全就标榜‘洋货才靠谱’,可细看配料表,各类添加剂却赫然在列。”有消费者对观察者网表示,靠洋牌滤镜走高端路线的爷爷的农场,“高端”得名不副实。
五险一金变四险?
一边是紧锣密鼓推进上市进程,谋求在资本市场抢占一席之地;一边是长期欠缴员工五险一金,累计缺口高达1740万。爷爷的农场在招股书中暴露的这一矛盾现状,尽显其对法律法规的漠视与对员工权益的轻慢。
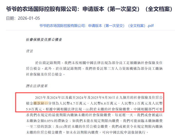
招股书显示,2023年及2024年以及截至2025年9月30日止九个月,爷爷的农场的社会保险及住房公积金缴款缺口分别470万元、680万元及590万元,不到三年内累计欠缴金额已达1740万,且欠缴缺口逐年扩大。

极具讽刺意味的是,爷爷的农场对自身行为的违法性有着清醒认知。其披露文件明确提及,“根据中国相关法律法规,对于未缴的社会保险缴费,中国相关部门可要求我们在规定的最后期限内缴纳未缴的社会保险缴费,每延迟一天,我们或会被处以未缴纳金额0.05%的滞纳金;如我们未能在规定期限内缴费,我们可能面临未缴纳缴费一至三倍的罚款;及对于未缴的住房公积金缴费,我们或被责令在规定期限内缴纳未缴的住房公积金缴费。如未在该期限内缴费,可向中国法院申请强制执行。”
即便洞悉法律后果,爷爷的农场仍在提交招股书前对该问题置之不理。
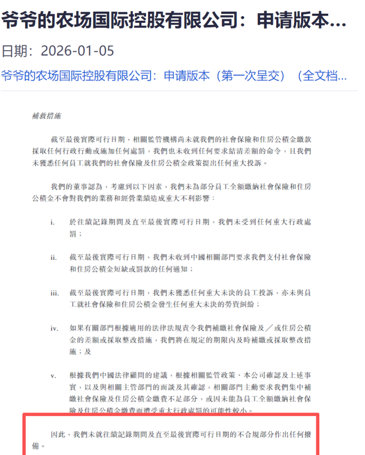
爷爷的农场在招股书中宣称,“考虑到以下因素,我们未为部分员工全额缴纳社会保险和住房公积金不会对我们的业务和经营业绩造成重大不利影响。”
首先,是于往绩记录期间及直至最后实际可行日期,爷爷的农场未受到任何重大行政处罚。
其次,截至最后实际可行日期,爷爷的农场未收到中国相关部门要求其支付社会保险和住房公积金短缺或罚款的任何通知。
最后,截至最后实际可行日期,爷爷的农场未获悉任何重大未决的员工投诉,亦未与员工就社会保险和住房公积金发生任何重大未决的劳资纠纷。
换言之,凭借员工的隐忍与监管的阶段性空白,爷爷的农场硬生生将这一违法违规隐患拖延至今。
而即使面临补缴社会保险、住房公积金的差额或采取整改措施,爷爷的农场也并不担心。
在爷爷的农场看来,其有“在规定的期限内及时补缴或采取整改措施”的能力。另一方面,爷爷的农场以法律顾问意见为挡箭牌,宣称“根据我们中国法律顾问的建议,根据相关监管政策、本公司确认及上述事实,以及与相关主管部门的面谈及其确认,相关部门主动要求我们集中补缴社会保险及住房公积金缴费不足部分,或因未能为员工全额缴纳社会保险及住房公积金缴费而遭受重大行政处罚的可能性较小。”
“因此,我们未就往绩记录期间及直至最后实际可行日期的不合规部分作出任何拨备。”

营销费用约是研发投入的10倍
“若仅以资金链问题解释,尚有勉强之说,但结合爷爷的农场亮眼的业绩表现来看,此事便令人费解。”有业内人士如此评价。
作为国内婴童零辅食行业的领军者,爷爷的农场自2018年推出首款婴童辅食产品后,迅速拓宽赛道至家庭食品领域,构建起覆盖婴童零辅食(食用油、调味品、谷物辅食、果汁果泥等)与家庭食品(液态奶、方便食品、大米等)的多元化产品矩阵。
依靠精准的市场定位,品牌成长速度堪称迅猛。据弗若斯特沙利文数据,成立仅八年的爷爷的农场,已稳居中国婴童零辅食市场头部阵营,2024年以15亿元的婴童零辅食品类GMV,位列行业第二。
亮眼的行业地位背后,是持续走高的经营数据。财务报告显示,爷爷的农场营收规模实现跨越式增长,2024年营收达8.753亿元,较2023年的6.224亿元同比大增40.6%;2025年前九个月营收也延续增长态势,录得7.798亿元,较2024年同期的6.332亿元增长23.2%。
需要指出的是,作为公司核心支柱的辅食业务已显露增长疲态。
从销售数据来看,辅食产品销量在2024年还维持着同比9.8%的增长,销量达1943.7万个,平均售价也同比上涨6.1%至29.7元/个,带动2024年辅食收入同比增长16.3%至5.76353亿元。
但进入2025年,辅食业务增长动能明显减弱,前九个月销量同比下滑4.9%至1358.8万个,虽然平均售价微涨2.3%至30.8元/个,却难以抵消销量下滑的负面影响,最终导致辅食收入同比下降2.7%至4.18362亿元。
但不可否认的是,爷爷的农场利润端表现依旧可圈可点。2023年至2024年,爷爷的农场毛利从3.451亿元攀升至5.144亿元;2025年前九个月毛利达到4.466亿元,较2024年同期的3.659亿元稳步增长。
更为难得的是,公司毛利率长期保持在高位区间。2023年至2024年,以及截至2024年9月30日止九个月、截至2025年9月30日止九个月,爷爷的农场的毛利率分别为55.5%、58.8%、57.3%。
这一水平甚至可与食品饮料行业标杆农夫山泉比肩。2023年、2024年,农夫山泉毛利率也不过59.5%、58.1%。
盈利能力出众的爷爷的农场,为何在员工社保公积金缴纳上“吝啬”?
晶捷品牌咨询创始人、品牌战略专家陈晶晶指出,爷爷的农场2025年9月30日止九个月的缴款缺口590万元。按行业常见缴费水平测算,该缺口或涉及数十人至百人规模的员工群体,反映用工合规问题并非个别情况。
可对比的是,截至2025年9月30日,爷爷的农场拥有640名全职员工,其中,产品开发56人、制造27人、销售及宣传467人、管理及行政90人。
在陈晶晶看来,上述情况与公司以OEM代工为主的轻资产模式、高营销费用率及相对有限的研发投入结构相互呼应,显示其在扩张期更侧重规模增长,内控与规范化仍有补齐空间。
数据显示,2023年、2024年以及截至2024年、2025年9月30日止九个月,爷爷的农场研发开支分别为1770万元、2830万元、2250万元及1720万元;而同期销售及分销费用则分别达到约2.01亿元、3.06亿元、2.12亿元及2.83亿元,分别占各相应年度及期间总收入的32.3%、35.0%、33.5%及36.3%,营销费用长期是研发投入的10倍以上。
与费用结构失衡相伴的,是轻资产模式带来的供应链管控难题。招股书明确,业绩记录期间,公司几乎所有自有品牌产品均通过OEM模式委托第三方制造商生产,仅为增城工厂试产采购过少量关键原材料。
这种模式虽能降低前期投入、加速扩张,但也导致公司对生产过程控制力度较弱,面临产品产量不足、质量不达标、代工厂资质不全、交付延迟等多重风险。更值得关注的是,代工厂为第三方生产的产品若出现质量问题,可能被归咎于爷爷的农场,进而损害品牌声誉。
过往案例已为品牌敲响警钟。据21世纪经济报道,2019年,艾斯普瑞(广州)食品有限公司婴幼儿米粉和果泥因钠、碘含量低于产品标签明示值的80%,被国家市场监管总局通报;2020年7月,艾斯普瑞(广州)食品有限公司经销的婴幼儿多种谷物米粉和婴幼儿多种谷物混合水果米粉不合格,被广东省市场监督管理局罚没29万元;2021年,艾斯普瑞(广州)食品有限公司进口自比利时的BelourtheS.A.生产的婴幼儿大米粉,因钙含量不符合国家标准要求被海关拒绝入境。
为破解供应链管控痛点,爷爷的农场已启动自主生产布局,在广州增城打造了一处占地面积约2.5万平方米的多功能基地。但是,自主生产基地的产能释放、成本控制及与现有OEM体系的协同,仍需时间检验。
对于爷爷的农场而言,上市并不是终点,褪去“假洋牌”的营销滤镜、以扎实的产品力和负责任的企业态度立足市场,才是长久之道。
名鼎配资提示:文章来自网络,不代表本站观点。